DIY Siréna stavebnicový kit
Kód: 1357
Cez 3000 výdajných miest
po celom Slovensku
.png?68d54177)
Osobný odber zadarmo
Vyzdvihnite si tovar u nás a ušetrite
.png?68a7825e)
Doprava zdarma nad 35 €
Pri nákupe nad 35 € neplatíte za dopravu
Súvisiaci tovar
Podrobný popis
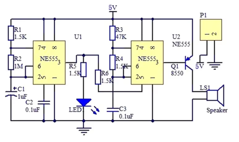
NE555 Variable Siren – DIY stavebnica
Výuková elektronická stavebnica na báze časovača NE555, ktorá umožňuje zostrojiť variabilnú sirénu s nastaviteľnou frekvenciou a tónom. Ideálna pre študentov, laboratóriá, hobby elektronikov aj začiatočníkov, ktorí sa chcú naučiť pracovať s integrovaným obvodom NE555 a základmi spájkovania. Cena uvedená za 1ks set.
Technické parametre:
- Základný obvod: NE555
- Funkcia: variabilná siréna s nastaviteľným tónom
- Napájanie: DC 5 – 12 V
- Obsah kitu: PCB doska, NE555, rezistory, kondenzátory, potenciometre, reproduktor, konektory a ďalšie súčiastky
- Montáž: vyžaduje spájkovanie Vhodné pre: študentské projekty, výučbu a tréningové laboratóriá
Schéma zapojenia:

Doska plošných spojov detail osadenia súčiastok

Zoznam súčiastok:

Buďte prvý, kto napíše príspevok k tejto položke.
Pridať komentár
